关于你的钱袋子,选购联通流量卡时千万要留意这一点!
2023-06-16
来源:妙月科技
随着物联网和信息技术的发展,物联网技术与物联网卡的应用愈加广泛,为众多智能设备增值赋能,加快城市智慧化进程做出了不少贡献。妙月科技为企业级终端设备提供中国联通流量卡,广泛应用于智能穿戴设备、儿童电话手表、充电桩、4G安防监控等,那么如何选购联通物联网流量卡呢?接下来具体来了解。
中国联通物联网流量卡说白了就是运营商针对企业集团行业设备联网提供的一种流量卡,具备联网功能、语音通话功能,在行业领域中被大家称之为物联网卡、物联网流量卡、物联网专用行业卡等等。例如妙月科技提供的儿童手表语音卡、手机流量卡、监控终端设备卡都属于这一类型。
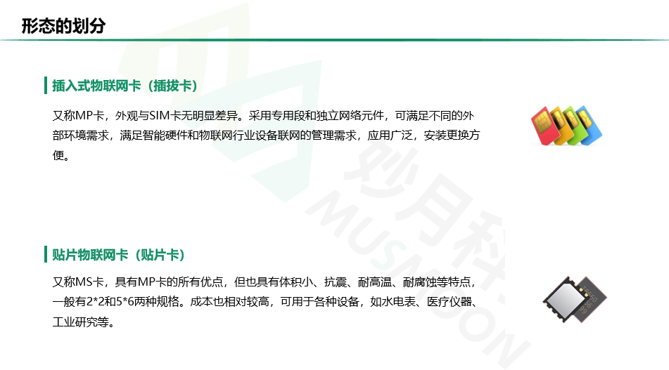
联通物联网流量卡根据形态不同,大致可分为两种,比如插拔式物联网卡(插拔卡)与贴片式物联卡(贴片卡)。详情见下图所示:
另外小编在这里分享四点关于选购联通流量卡注意事项,提前规避风险,免得到时候钱花了卡也用不了。
1、受运营商政策影响,新疆、西藏、广西、云南以上一些高危地区可能在物联网卡使用上受限制,所以大家在采购前要了解清楚当下高危地区有哪些。
2、联通流量卡一般分为工业设备联网与手机端联网,请勿将卡片混于设备使用,否则一经运营商发现,就会造成“锁卡”风险,给大家造成不可避免的损失。
3、联通流量卡当地网络信号以及与设备的兼容性问题,也是要在采购前确认好的,可申请测试卡用以检测,以免造成不必要的损失和麻烦。
妙月科技作为九年物联网AI运营商,目前超2000万台的企业终端设备通过妙月智联实现智慧连接,针对批量采购物联网流量卡的企业,可直接向我们在线申请测试卡!欢迎有需求的企业级客户直接对接我们。
最新资讯
-
物联网流量卡:构建智慧交通的联网基石,低成本驱动全域设备互联
2025-07-10 16:52:37 -
流量告急?公共WiFi太危险!2025随身WiFi避坑终极指南
2025-07-09 14:16:40 -
5G+物联网卡:未来城市已来!救护车未到,红灯提前为生命让路
2025-07-08 15:43:57 - 2025-07-08 15:38:00
- 2025-07-07 11:41:03
最热文章
- 2022-03-17 20:39:46
-
流量告急?公共WiFi太危险!2025随身WiFi避坑终极指南
2025-07-09 14:16:40 - 2022-07-01 18:32:13
- 2022-10-25 18:26:12
- 2022-10-09 17:03:22


